星空(中国)官方网站 - 欧洲杯见梦想、体育见真情

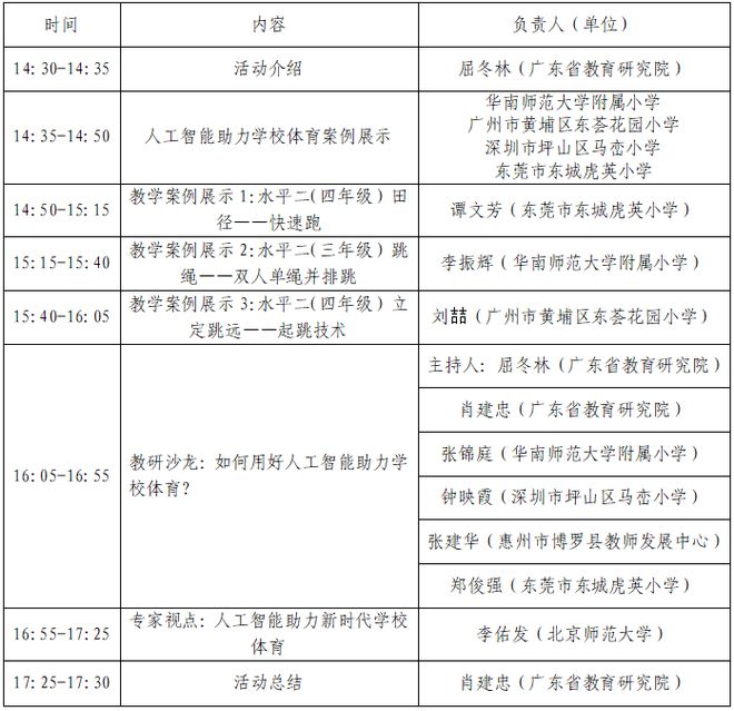
【预告】4月25日丨南方教研大讲堂第146场(体育与健康专场):人工智能助力学校体育 提高以人成效<

发布时间2025-04-22

  《教育强国建设规划纲要(2024-2035年)》要求“促进人工智能助力教育变革”,《义务教育体育与健康课程标准(2022年版)》指出“运用信息化教育手段和方法,改进课堂教学方式方法,促进学生主动学练”。人工智能助力学校体育,不仅对动作技术分析、体育测量、学生体质健康管理、管理、运动负荷监控、体育场地与器材设施管理等产生深刻变化,还将对学生个性化运动、体育学习评价产生深刻影响。学生参与运动时实时监测学生的运动姿态、数据、学生行为等,及时分析,实行精准测量、精准分析、精准指导,实施个性化学习,使学生能够更加科学、合理地参与体育锻炼,提高锻炼积极性,让学生在体育锻炼中,享受乐趣、增强体质、健康人格,锤炼意志。

  为了贯彻落实2024年教育部提出的“人工智能赋能教育行动”工作部署,保障中小学生每天校园综合体育活动时间不低于2小时,本次南方教研大讲堂以“人工智能助力学校体育 提高以体育人成效”为主题,聚焦“促进学生主动学练”,通过学校案例、示范课例、教研沙龙、专家视点等环节,让一线教师更好地利用人工智能助力学校体育,成为体育教师的教学工具,学生个性化运动指导小助手,科学监督、指导学生体育锻炼,促进学生身心健康全面发展。

  教研网、触电新闻、广东教育Plus、广东教育研究、广东教育传媒、和教育、粤教翔云

【预告】4月25日丨南方教研大讲堂第146场(体育与健康专场):人工智能助力学校体育 提高以人成效(图1)

  李佑发,北京师范大学教授,博士生导师。国家义务教育质量监测“体育与健康”学科组组长,国家课程标准“体育与健康”修订专家组核心成员,教育部《义务教育质量评价指南》研制组核心专家。2009年于北京师范大学“认知神经科学与学习”国家重点实验室博士后出站,2017年赴芬兰赫尔辛基大学做访问学者。独立主持、参与国家社科基金、国家自然科学基金、科技部基础性工作专项、教育部人文社科基金、国家博士后基金等多项课题。在《Research Quarterly for Exercise and Sport》《Medicine & Science in Sports & Exercise》《PsyCh Journal》《Progress in natural science》等SCI、星空体育SSCI、CSSCI期刊上发表论文60余篇。近五年来,参与教育部基础教育质量监测中心的监测标准和工具研发、数据收集、数据分析、撰写、监测结果反馈等工作,被教育部和省级教育行政部门采纳的政策咨询30余份。

  肖建忠,二级教授、博士后,广东省教育研究院体育教研员,暨南大学、广州体育学院、广东技术师范大学硕士生导师。全国中小学体育教学指导委员会委员,广东省教育厅义务教育监测领导小组成员,广东省学生体质监测专家委员会副主任,广东省足球协会理事,广东省学前教育高质量发展实验区项目管理专家组成员,广东省校园足球专家委员会副秘书长,广东省教育评估协会常务理事、广东省学生体育联合会常务理事等。所主持的成果《初中体育“行政班+选项”教学理论与实践》《基于感觉统合理论的小学体育课程理论与应用》分别获得2017年度、2019年度广东省教育教学成果奖一等奖。曾获广东省第六届基础教育教学成果奖、全国学校体育教学、训练、竞赛及条件保障体系建设优秀改革成果奖。主持省部级以上项目7项,发表高水平学术论文50多篇,参与编撰的专著、教材10余册。

  屈冬林,高级教师,体育硕士,广东省教育研究院体育与健康教研员,广东省中小学“百千万人才培养工程”名教师培养对象,华南师范大学、广州大学专业学位硕士生校外导师。践行体育是最好的教育,提炼出“三乐体育、六境课堂”教学主张。在《体育学刊》《体育教学》《中国学校体育》《青少年体育》《体育师友》等专业学术杂志上发表论文30余篇;主持教育科学规划课题或教研部门专项课题省级3项;参与的教学成果《身体练习体验理论的探索与实践》(排名第三)获2018年国家基础教育教学成果奖二等奖、2017年广东省基础教育教学成果奖一等奖。参与起草《广东省普通高中体育与健康教学指导意见》《广东省中小学体育与健康作业指引》《广东省中小学体育与健康课堂教学基本要求(2024年修订)》等文件。

  张锦庭,正高级教师,研究生,华南师范大学附属小学党总支书记兼校长,广东省南粤优秀教育工作者,广东省连续四届名校长工作室主持人,第五届全国优秀校长,2024年被评为全国优秀教育工作者,系中国教育学会小学校长专业委员会副理事长,广东省教育学会常务理事,省少工委副主任,广东省人民政府督学,华南师范大学教师教育学部兼职教授,华南师范大学心理学院兼职教授、硕士生导师等。曾主持了《广州市基础教育均衡发展研究》和“STEM理念指导下贯通五育的非遗课题体系的实践研究”等四个省级课题的主持人,在《人民教育》发表了《让每一个生命因教育而美好》《美好教育成就师生美好发展》等文章,在其他核心期刊或重要教育杂志发表论文近60篇,出版了《直抵心灵的教育》《0-13岁,孩子成长的关键期》等5部著作,主持学校《构建“三位一体”非遗进校园的中华传统文化赋能育人新生态研究与实践》获2021年广东省教学成果二等奖。

  张建华,高级教师,博罗县教师发展中心中小学体育与健康教研员,广东省高中体育骨干教师,惠州学院兼职副教授,惠州市高中体育与健康核心教研组成员。2021-2024惠州市基础教育“头阵计划”卓越教师“1+N”团队领头人(并于2024年荣获优秀领头人称号),2025-2027惠州市中小学名教师工作室主持人,惠州市高中体育与健康研训基地负责人;担任广东省篮球协会理事。荣获惠州市优秀员,惠州市优秀体育工作者,惠州市优秀教育科研工作者等称号。参与广东高等教育出版社出版的大学体育专业教材《体育与健康课程与教学论》编写工作,主持或参与省、市级课题7项,主持市级教学成果奖2项,发表论文10余篇。

  钟映霞,高级教师,深圳市坪山区马峦小学党支部书记、校长。曾获广东省南粤优秀教育工作者、深圳市十佳校长、深圳市五一劳动奖章、深圳市先进教育工作者、深圳市十佳少先队辅导员、坪山区首批名校长等荣誉称号。智慧教育案例《当跨学科学习遇上OMO——基于校园普及性平台的“4CO”跨学科学习实践模式》获2024年国家级智慧教育优秀案例奖;课例《共克时艰,护国安康》获广东省一等奖;教学成果《向着梦想奔跑,小规模新建学校以体育人的实践探索》获深圳市第五届教学成果一等奖。出版《教书匠心》《生态课程理论研究》《思维活跃图景—童梦课程建设的路径研究》等专著。

  郑俊强,正高级教师,东莞市东城虎英小学教学处副主任,广东省百千万人才培养对象,暨南大学硕士研究生实践导师,东莞市名师工作室主持人,东莞市优秀教师,东莞市学科带头人,东莞市第一批教学能手,东莞市体育与健康专业委员会副秘书长。主持省、市课题5项,参与研究课题7项;获广东省创新成果奖二等奖1次,三等奖1次,东莞市教育教学成果奖一等奖1次,二等奖2次;获首届广东省中小学体育教师技能大赛个人一等奖,团体一等奖,曾连续获第二届、第三届东莞市教师技能大赛个人一等奖,团体一等奖,并指导东城区代表队获得东莞市第四届教师技能大赛获得团体一等奖。多篇论文在市、省、国家级刊物发表并获奖;出版个人专业著作1部,参与出版专业著作3部。

  谭文芳,研究生,东莞市东城虎英小学体育与健康教师。曾获第七届东莞市体育与健康教师教学技能大赛一等奖,东莞市中小学体育与健康优秀论文评选活动一等奖。组织设计的大课间体育活动获省、市一等奖;多次获得东城街道优秀指导教师。

  李振辉,华南师范大学附属小学体育与健康老师。参与的教学成果获得广州市教育成果奖。主持广州市规划课题1项,参与省教育科学规划课题1项。曾获全国跳绳联赛总决赛花样冠军,全国跳绳总决赛优秀教练员,广州市第六届会优秀教练员,广州市中小学生跳绳比赛优秀教练员,多次带队参加区跳绳比赛、市跳绳比赛获得团体总分第一名。

  刘喆,二级教师,广州市黄埔区东荟花园小学体育教师备课组长。参加黄埔区中小学体育教学录像课评比多次获一等奖,参加黄埔区体育教师基本功比赛多次获一等奖。国家一级排球、气排球裁判员;指导学生参加广州市第十九届青少年运动会排球比赛获得小学男子组第二名。

<